HILFE!!
HILFE!!
Moin,
wohne in Malaga und hab mir in DE einen E90 bj. 2009 gekauft. der auf 25 km/h gedrosselt wurde.
Heute morgen kam die Spedition an und ich mußte leider feststellen das er nur "bedingt" läuft.
Beim fahren muß man sehr vorsichtig mit dem Gasgriff umgehen, dann nimmt er unter ruckeln Geschwindigkeit an.
Läuft aber dann stabil.... Nimmt man das Gas weg.....ruckelt er beim erneutem gasgeben, bzw. es kommt dann die Fehlermeldung:
ERROR overcurrent!
Auf dem Ständer läuft er ohne Probleme. Nur eben unter Last nicht.
Ich gehe davon aus das es das Steuergerät ist.
Meine Frage:
Wer hat ein "offenes" Steuergerät (45km/h) für mich, bzw. wo kann ich das bekommen?
Sonnige Grüße
aus Malaga
Achim
wohne in Malaga und hab mir in DE einen E90 bj. 2009 gekauft. der auf 25 km/h gedrosselt wurde.
Heute morgen kam die Spedition an und ich mußte leider feststellen das er nur "bedingt" läuft.
Beim fahren muß man sehr vorsichtig mit dem Gasgriff umgehen, dann nimmt er unter ruckeln Geschwindigkeit an.
Läuft aber dann stabil.... Nimmt man das Gas weg.....ruckelt er beim erneutem gasgeben, bzw. es kommt dann die Fehlermeldung:
ERROR overcurrent!
Auf dem Ständer läuft er ohne Probleme. Nur eben unter Last nicht.
Ich gehe davon aus das es das Steuergerät ist.
Meine Frage:
Wer hat ein "offenes" Steuergerät (45km/h) für mich, bzw. wo kann ich das bekommen?
Sonnige Grüße
aus Malaga
Achim
- Joehannes
- Beiträge: 3419
- Registriert: So 22. Feb 2009, 12:32
- PLZ: 9645
- Wohnort: Oberfranken
- Kontaktdaten:
Re: HILFE!!
Danke,
wow, ....hat der Kolege schon Erfahrung mit dem Kreidler Controller?
Gruß
Achim
wow, ....hat der Kolege schon Erfahrung mit dem Kreidler Controller?
Gruß
Achim
-
- Beiträge: 6501
- Registriert: Sa 6. Aug 2011, 10:04
- Roller: E-Max 90s, E-Max 110s, E-Max 120s
- PLZ: 2
- Kontaktdaten:
Re: HILFE!!
Unterm Sitz ist eine Zwischenplatte, die einmal abschrauben. Darunter sind 2 schwarze Kästen MSU (Mangementsystemunit) und Controller. Den Deckel vom Controller (gehen 3 dicke Kabel vom Motor rein sowie 5 dünne von den Hallsensoren)
Bei Zündung AUS den Stecker von den Hallsensoren im Controller ziehen (auf die Rastung drücken und ziehen) Stecker/Buchsen Kabel vom Hallsensorenstecker prüfen und wieder aufstecken. Vieleicht hast Du ja Glück.
(In Deutschland kostet ein 45er Controller ca. 850,- Euro). Wieviel Volt hat die Batterieanzeige? Unbelastet, belastet?
Bei Zündung AUS den Stecker von den Hallsensoren im Controller ziehen (auf die Rastung drücken und ziehen) Stecker/Buchsen Kabel vom Hallsensorenstecker prüfen und wieder aufstecken. Vieleicht hast Du ja Glück.
(In Deutschland kostet ein 45er Controller ca. 850,- Euro). Wieviel Volt hat die Batterieanzeige? Unbelastet, belastet?
Zuletzt geändert von Peter51 am Di 24. Feb 2015, 09:11, insgesamt 1-mal geändert.
E-Max 90s von 2012 - Vmax>46km/h - km-Stand >5150 - 16x Littokala 51,2V 105Ah = 5kWh. JK-B1A24S15P - Sevcon Gen4
E-Max 110s von 2010 - Vmax>50km/h - km-Stand >1.800 - 4x Littokala 72V 50Ah = 14,4kWh
E-Max 120s von 2015 - Vmax 80km/h - TÜV 03.2026 - 72V100Ah LFP-Akku - JK-B2A24S15P Balancer BT - MQ Controller BT
E-Max 110s von 2010 - Vmax>50km/h - km-Stand >1.800 - 4x Littokala 72V 50Ah = 14,4kWh
E-Max 120s von 2015 - Vmax 80km/h - TÜV 03.2026 - 72V100Ah LFP-Akku - JK-B2A24S15P Balancer BT - MQ Controller BT
-
- Beiträge: 6501
- Registriert: Sa 6. Aug 2011, 10:04
- Roller: E-Max 90s, E-Max 110s, E-Max 120s
- PLZ: 2
- Kontaktdaten:
Re: HILFE!!
Nein, Probleme sind in etwa zeitgleich mit deinem aufgetreten. Fremdcontroller im E-Max ist etwas für gestandene Elektrotechniker (also nicht ganz einfach) und die Tachoanzeige bleibt auf der Strecke (zeigt keine Geschwindigkeit und Stromaufnahme an).
E-Max 90s von 2012 - Vmax>46km/h - km-Stand >5150 - 16x Littokala 51,2V 105Ah = 5kWh. JK-B1A24S15P - Sevcon Gen4
E-Max 110s von 2010 - Vmax>50km/h - km-Stand >1.800 - 4x Littokala 72V 50Ah = 14,4kWh
E-Max 120s von 2015 - Vmax 80km/h - TÜV 03.2026 - 72V100Ah LFP-Akku - JK-B2A24S15P Balancer BT - MQ Controller BT
E-Max 110s von 2010 - Vmax>50km/h - km-Stand >1.800 - 4x Littokala 72V 50Ah = 14,4kWh
E-Max 120s von 2015 - Vmax 80km/h - TÜV 03.2026 - 72V100Ah LFP-Akku - JK-B2A24S15P Balancer BT - MQ Controller BT
Re: HILFE!!
Also, Stecker ziehen hab ich probiert...Keine Besserung
System zeigt im Stand 50,2 Volt
Fahr ich, geht es auf 48+ runter.
Im Anhang mal ein Bild von MSU & Controller:
System zeigt im Stand 50,2 Volt
Fahr ich, geht es auf 48+ runter.
Im Anhang mal ein Bild von MSU & Controller:
-
- Beiträge: 6501
- Registriert: Sa 6. Aug 2011, 10:04
- Roller: E-Max 90s, E-Max 110s, E-Max 120s
- PLZ: 2
- Kontaktdaten:
Re: HILFE!!
Stecker ziehen und wieder draufstecken ist das eine. Es ging eigentlich darum, zuschauen ob eventuell ein Sfift im Controller oder eine Buchse im Stecker zurücksteht und deshalb ein schlechter Kontakt herrscht......
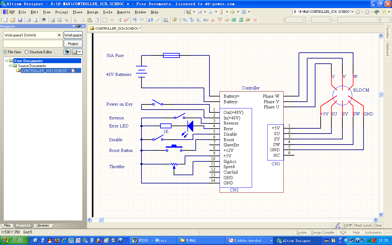
Der Controller hat weiterhin einen 14-poligen Stecker.
Pin 1= out 48V
Pin 2= in 48V vom Zündschloß
Pin 3= Reverse not used
Pin 4= Error
Pin 5= Disable
Pin 6= Boost
Pin 7= In error
Pin 8 = +12V von MSU DC DC Wandler
Pin 9 = + Poti +5V
Pin 10= Signal Poti ca. 1....4,5V, je nach Drehgriffstellung
Pin 11= speed (Gescwindigkeitsausgang Impulse für Tacho)
Pin 12= current (Stromausgang 0...5V für Tacho)
Pin 13= ground (Masse)
Pin 14= ground (Masse)
Ich denke, dass der Controller 48V vom Zündschloß bekommt - gegen Pin 13 oder 14 (Masse) gemessen. Desweiteren braucht er einen Sollwert vom Drehgriff. PIn 9 sollte +5V haben gegen Masse gemessen. Pin 10 sollte beim drehen des Drehgriffs 1...4,5V haben gegen Masse gemessen. Irgenwo ein Wackelkontakt? Entweder irgendetwas ärgert den Controller oder er hat tatsächlich eine Macke.
Dann ist noch das Kabel mit dem 2-poligen Stecker (Seitenständerschalter, Schließer im Bild über der MSU). Wenn man den Seitenständer ausklappt, kommt eine entsprechende Meldung im Tacho und der Controller ist gesperrt.
Gutes Gelingen.
Der Controller hat weiterhin einen 14-poligen Stecker.
Pin 1= out 48V
Pin 2= in 48V vom Zündschloß
Pin 3= Reverse not used
Pin 4= Error
Pin 5= Disable
Pin 6= Boost
Pin 7= In error
Pin 8 = +12V von MSU DC DC Wandler
Pin 9 = + Poti +5V
Pin 10= Signal Poti ca. 1....4,5V, je nach Drehgriffstellung
Pin 11= speed (Gescwindigkeitsausgang Impulse für Tacho)
Pin 12= current (Stromausgang 0...5V für Tacho)
Pin 13= ground (Masse)
Pin 14= ground (Masse)
Ich denke, dass der Controller 48V vom Zündschloß bekommt - gegen Pin 13 oder 14 (Masse) gemessen. Desweiteren braucht er einen Sollwert vom Drehgriff. PIn 9 sollte +5V haben gegen Masse gemessen. Pin 10 sollte beim drehen des Drehgriffs 1...4,5V haben gegen Masse gemessen. Irgenwo ein Wackelkontakt? Entweder irgendetwas ärgert den Controller oder er hat tatsächlich eine Macke.
Dann ist noch das Kabel mit dem 2-poligen Stecker (Seitenständerschalter, Schließer im Bild über der MSU). Wenn man den Seitenständer ausklappt, kommt eine entsprechende Meldung im Tacho und der Controller ist gesperrt.
Gutes Gelingen.
E-Max 90s von 2012 - Vmax>46km/h - km-Stand >5150 - 16x Littokala 51,2V 105Ah = 5kWh. JK-B1A24S15P - Sevcon Gen4
E-Max 110s von 2010 - Vmax>50km/h - km-Stand >1.800 - 4x Littokala 72V 50Ah = 14,4kWh
E-Max 120s von 2015 - Vmax 80km/h - TÜV 03.2026 - 72V100Ah LFP-Akku - JK-B2A24S15P Balancer BT - MQ Controller BT
E-Max 110s von 2010 - Vmax>50km/h - km-Stand >1.800 - 4x Littokala 72V 50Ah = 14,4kWh
E-Max 120s von 2015 - Vmax 80km/h - TÜV 03.2026 - 72V100Ah LFP-Akku - JK-B2A24S15P Balancer BT - MQ Controller BT
- Schmendrik
- Beiträge: 284
- Registriert: Di 2. Sep 2014, 11:02
- Roller: E-Max110 Bj 2009
- PLZ: 23560
- Wohnort: Lübeck
- Tätigkeit: Elektronik-Spezi
- Kontaktdaten:
Re: HILFE!!
Hier mal ein Bild vom Steuergeraet. Ich habe es gerade mal in den Roller gebaut uns es funktioniert ganz hervorragend. 
Wenn du es brauchst, kannst du es gern haben.

Wenn du es brauchst, kannst du es gern haben.
All your base are belong to us!!
-
- Beiträge: 6501
- Registriert: Sa 6. Aug 2011, 10:04
- Roller: E-Max 90s, E-Max 110s, E-Max 120s
- PLZ: 2
- Kontaktdaten:
Re: HILFE!!
Schaltplan vom E-Max Controller 2009...2011
E-Max 90s von 2012 - Vmax>46km/h - km-Stand >5150 - 16x Littokala 51,2V 105Ah = 5kWh. JK-B1A24S15P - Sevcon Gen4
E-Max 110s von 2010 - Vmax>50km/h - km-Stand >1.800 - 4x Littokala 72V 50Ah = 14,4kWh
E-Max 120s von 2015 - Vmax 80km/h - TÜV 03.2026 - 72V100Ah LFP-Akku - JK-B2A24S15P Balancer BT - MQ Controller BT
E-Max 110s von 2010 - Vmax>50km/h - km-Stand >1.800 - 4x Littokala 72V 50Ah = 14,4kWh
E-Max 120s von 2015 - Vmax 80km/h - TÜV 03.2026 - 72V100Ah LFP-Akku - JK-B2A24S15P Balancer BT - MQ Controller BT
- Schmendrik
- Beiträge: 284
- Registriert: Di 2. Sep 2014, 11:02
- Roller: E-Max110 Bj 2009
- PLZ: 23560
- Wohnort: Lübeck
- Tätigkeit: Elektronik-Spezi
- Kontaktdaten:
Wer ist online?
Mitglieder in diesem Forum: 0 Mitglieder und 14 Gäste