Fehler 190 nach Kurzschluss und neuem controller
- struppi
- Beiträge: 114
- Registriert: Mo 3. Jun 2019, 21:18
- Roller: NIU NQi Sport
- PLZ: 55131
- Kontaktdaten:
Re: Fehler 190 nach Kurzschluss und neuem controller
Also der Stecker geht andersherum nicht rein, der Stecker passt nur in eine Richtung.
Was mir aber aufgefallen ist, am Contrioller blinkt ein winziges rotes Lämpchen, was ist das?
Was könnte man denn inspizieren?
Wie gesagt, Meßmöglichkeiten habe ich und am Wochenende vielleicht auch Zeit mehr auseinander zu bauen.
Was mir aber aufgefallen ist, am Contrioller blinkt ein winziges rotes Lämpchen, was ist das?
Was könnte man denn inspizieren?
Wie gesagt, Meßmöglichkeiten habe ich und am Wochenende vielleicht auch Zeit mehr auseinander zu bauen.
-
zock3r1608
- Beiträge: 259
- Registriert: Mi 15. Jun 2022, 02:05
- Roller: MQi GT EVO
- PLZ: 67
- Kontaktdaten:
Re: Fehler 190 nach Kurzschluss und neuem controller
Hui Kurzschluss, wie ist das genau passiert? Kabel gequetscht an der FOC?
Also das Servicemanuel ist denke ich schon bekannt, über die Qualität lässt sich streiten, aber immerhin ein Ansatz.
https://files.scooterhacking.org/docume ... h-V1-0.pdf
Zähle mal mit wie oft die LED blinkt, es gibt auch dafür eine Fehlercodeliste die ich suchen müsste, denke jemand anders hat diese schneller parat.
Also das Servicemanuel ist denke ich schon bekannt, über die Qualität lässt sich streiten, aber immerhin ein Ansatz.
https://files.scooterhacking.org/docume ... h-V1-0.pdf
Zähle mal mit wie oft die LED blinkt, es gibt auch dafür eine Fehlercodeliste die ich suchen müsste, denke jemand anders hat diese schneller parat.
- error
- Beiträge: 2157
- Registriert: Di 20. Dez 2022, 19:37
- PLZ: 2
- Kontaktdaten:
Re: Fehler 190 nach Kurzschluss und neuem controller
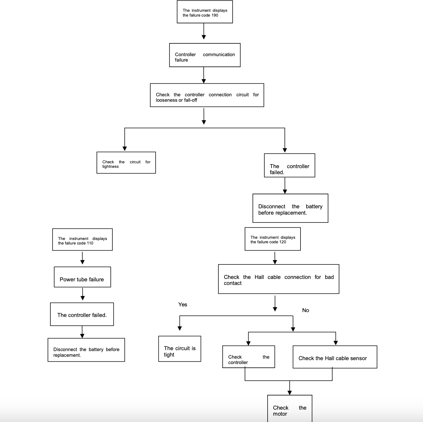
Das Servicemanual ist aus den Anfängen von NIU, 2016/17, damals hatten die NIUs den Fahrstufenschalter als Drehschalter und noch nicht als Wippe. Und es gab noch keinen H1 Tester.zock3r1608 hat geschrieben: Fr 22. Nov 2024, 18:07 Also das Servicemanuel ist denke ich schon bekannt, über die Qualität lässt sich streiten, aber immerhin ein Ansatz.
Aber es zeigt auf Seite 94 schon mal den Fehler 190 und rudimentär die Zusammenhänge.
In den aktuellen NIU Unterlagen ist das ausführlicher beschrieben. Ich selbst hatte noch nie mit dem 190er zu tun. Aber ich war vorhin unterwegs um jemand fragen, der sich besser auskennt. Wozu das Rad neu erfinden...
Werde mich am Wochenende mal durch die Literatur "fräsen" und ein paar Tipps liefern. Mir fehlt nur im Moment die Zeit. Leider kann (und will) ich aus Urheberrechtsgründen keine Händlerunterlagen einstellen. Es gibt da noch ein paar Optionen den Fehler übers Forum quasi remote weiter einzugrenzen und vielleicht sogar zu beseitigen.
Also Geduld
-
Bodo 1800
- Beiträge: 507
- Registriert: Mi 17. Jun 2020, 13:57
- Roller: e-sprit - Silencio 45km/h NIU NQI PRO 2020
- PLZ: 30161
- Wohnort: Hannover
- Kontaktdaten:
Re: Fehler 190 nach Kurzschluss und neuem controller
So wie das aussieht läuft der Roller im Notmodus. Das heißt Stufe 1 vielleicht täusche ich mich da auch aber so wie es echt nur eine Fahrstufe gibt sieht das aus wie ein Notlauf so wars bei mir gewesen nachdem die ECU sich aufgehängt hat. Bei mir war es so dass es nur eine Firma hinbekommen hat die sich mit Nius sehr gut auskannte. Der hatte auch den H1 und konnte damit umgehen.
E-Sprit Silencio 45 km/h 46150km nach 10J Verschenkt
NIU NQI PRO 45 Km/h neu 23.07.2020 4 km
NQI Pro|23.07.2020|24.000km|1.Akku 269 Zyklen 73,1 Punkte|2. Akku 240 Zyklen 76,0 Punkte|@Bodo1800
meine Erfahrungen zum NIU NQI PRO https://www.elektroroller-forum.de/view ... 0&start=38
Trittbrett Paul 21.07.2022 0km Gesamt 3328km verschenkt
MB 250e BJ2025 neu
Bodo 1800
NIU NQI PRO 45 Km/h neu 23.07.2020 4 km
NQI Pro|23.07.2020|24.000km|1.Akku 269 Zyklen 73,1 Punkte|2. Akku 240 Zyklen 76,0 Punkte|@Bodo1800
meine Erfahrungen zum NIU NQI PRO https://www.elektroroller-forum.de/view ... 0&start=38
Trittbrett Paul 21.07.2022 0km Gesamt 3328km verschenkt
MB 250e BJ2025 neu
Bodo 1800
- struppi
- Beiträge: 114
- Registriert: Mo 3. Jun 2019, 21:18
- Roller: NIU NQi Sport
- PLZ: 55131
- Kontaktdaten:
Re: Fehler 190 nach Kurzschluss und neuem controller
Danke schon mal. Wird wohl deutlich schwieriger als gedacht oder erhofft
(ich hatte vorher mal wieder das 140er Problem, was hier viele auch geschildert haben)
Wenn ich aber jetzt darüber nachdenke war der controller eigentlich gar nicht dran, als der Kurzschluss kam. Den hatte ich im Stecker produziert. Das heißt eigentlich müsste eher das BMS oder die ECU betroffen sein. "Getestet" habe ich den Akku mit dem Ladegerät. Nach anschliessen wechselte das Lämpchen auf laden. Daher bin ich bis jetzt davon ausgegangen er funktioniert. In der Anzeige war der Ladezustand auch gut.
Aber beim ersten anmachen, nach dem Kurzschluss, war das Display aus. Nach dem Austausch des Controllers ging die Anzeige wieder. Ich probiere morgen noch mal den alten und dann hab ich in den Thread oben eine Aussage gefunden das der Kippschalter manchmal auch Probleme bereitet, den schaue ich mir auch mal an.
(Nachtrag: und passend dazu ein ganz aktuelles YT video allerdings mit dem alten N1S Drehschalter und ein ganz anderes Problem)
Wenn's die ECU ist wird's teuer. Wenn ich das richtig sehe so um die 500+Werkstatt - da kommen wir dann langsam in einen Bereich, wo ich mir um einen Nachfolger Gedanken machen sollte.
Nee, ich wollte die Kontakte mit einer Drahtbürste reinigen und habe die Batterie nicht abgeklemmt. Einfach nicht nachgedacht.zock3r1608 hat geschrieben: Fr 22. Nov 2024, 18:07 Hui Kurzschluss, wie ist das genau passiert? Kabel gequetscht an der FOC?
(ich hatte vorher mal wieder das 140er Problem, was hier viele auch geschildert haben)
Wenn ich aber jetzt darüber nachdenke war der controller eigentlich gar nicht dran, als der Kurzschluss kam. Den hatte ich im Stecker produziert. Das heißt eigentlich müsste eher das BMS oder die ECU betroffen sein. "Getestet" habe ich den Akku mit dem Ladegerät. Nach anschliessen wechselte das Lämpchen auf laden. Daher bin ich bis jetzt davon ausgegangen er funktioniert. In der Anzeige war der Ladezustand auch gut.
Aber beim ersten anmachen, nach dem Kurzschluss, war das Display aus. Nach dem Austausch des Controllers ging die Anzeige wieder. Ich probiere morgen noch mal den alten und dann hab ich in den Thread oben eine Aussage gefunden das der Kippschalter manchmal auch Probleme bereitet, den schaue ich mir auch mal an.
(Nachtrag: und passend dazu ein ganz aktuelles YT video allerdings mit dem alten N1S Drehschalter und ein ganz anderes Problem)
Mach ich dann auch morgen bei Licht.zock3r1608 hat geschrieben: Fr 22. Nov 2024, 18:07 Zähle mal mit wie oft die LED blinkt, es gibt auch dafür eine Fehlercodeliste die ich suchen müsste, denke jemand anders hat diese schneller parat.
Ja, das mit dem Notlauf hatten wir auch schon vermutet.So wie das aussieht läuft der Roller im Notmodus. Das heißt Stufe 1 vielleicht täusche ich mich da auch aber so wie es echt nur eine Fahrstufe gibt sieht das aus wie ein Notlauf so wars bei mir gewesen nachdem die ECU sich aufgehängt hat.
Wenn's die ECU ist wird's teuer. Wenn ich das richtig sehe so um die 500+Werkstatt - da kommen wir dann langsam in einen Bereich, wo ich mir um einen Nachfolger Gedanken machen sollte.
- error
- Beiträge: 2157
- Registriert: Di 20. Dez 2022, 19:37
- PLZ: 2
- Kontaktdaten:
Re: Fehler 190 nach Kurzschluss und neuem controller
Du kannst mal schauen ob Fernbedienung und Alarm funktionieren.
- struppi
- Beiträge: 114
- Registriert: Mo 3. Jun 2019, 21:18
- Roller: NIU NQi Sport
- PLZ: 55131
- Kontaktdaten:
Re: Fehler 190 nach Kurzschluss und neuem controller
Die hat schon nach 3 Monaten nicht mehr richtig funktioniert und seit dem habe ich sie auch nicht mehr benutzt. Aber ich mach das auf die Liste was ich prüfe. Danke.
- struppi
- Beiträge: 114
- Registriert: Mo 3. Jun 2019, 21:18
- Roller: NIU NQi Sport
- PLZ: 55131
- Kontaktdaten:
Re: Fehler 190 nach Kurzschluss und neuem controller
Also, alles sehr merkwürdig.
Der alte Controller geht zumindest an. Auf dem Display erscheint die gleiche Fehlermeldung, aber er fährt überhaupt nicht mehr.
Der neue Controller zeigt auf dem Display den Fehler 190, das grüne Lämpchen leuchtet immer und nach drücken der Bereitschaschftstaste fährt auf dem niedrigsten Level.
Beim alten blinkt nichts. Beim neuen blinkt die LED immer 17 mal.
Ich denke ich werd mir Gedanken um einen neuen Roller machen und mit dem Händler telefonieren.
Aber trotzdem Danke erst mal, die Gebrauchgsanleitung hab ich mir runter geladen, vielleicht hilft mir das noch mal.
Der alte Controller geht zumindest an. Auf dem Display erscheint die gleiche Fehlermeldung, aber er fährt überhaupt nicht mehr.
Der neue Controller zeigt auf dem Display den Fehler 190, das grüne Lämpchen leuchtet immer und nach drücken der Bereitschaschftstaste fährt auf dem niedrigsten Level.
Beim alten blinkt nichts. Beim neuen blinkt die LED immer 17 mal.
Ich denke ich werd mir Gedanken um einen neuen Roller machen und mit dem Händler telefonieren.
Aber trotzdem Danke erst mal, die Gebrauchgsanleitung hab ich mir runter geladen, vielleicht hilft mir das noch mal.
-
zock3r1608
- Beiträge: 259
- Registriert: Mi 15. Jun 2022, 02:05
- Roller: MQi GT EVO
- PLZ: 67
- Kontaktdaten:
Re: Fehler 190 nach Kurzschluss und neuem controller
Du meinst den Stecker mit den vielen Pins an der Foc? So wie es aussieht ggf den kurzen auf den RS485 Bus gemacht und irgendwas daran ist gestorben.
Oder hast du an der Foc die Kontakte gereinigt und da kam der kurze?
Oder hast du an der Foc die Kontakte gereinigt und da kam der kurze?
- struppi
- Beiträge: 114
- Registriert: Mo 3. Jun 2019, 21:18
- Roller: NIU NQi Sport
- PLZ: 55131
- Kontaktdaten:
Re: Fehler 190 nach Kurzschluss und neuem controller
Ja, den Stecker mit der Drahtbürste. Den FOC (das ist der Kasten unter Sitz?) hatte ich davor gebürstet, da ist noch nichts passiert.
Wer ist online?
Mitglieder in diesem Forum: Ahrefs [Bot], Timsche2210, Yandex [Bot] und 9 Gäste