Fehlermeldung "SEV OFF" - Kein Antrieb
- Pfriemler
- Moderator
- Beiträge: 2887
- Registriert: Di 7. Mai 2019, 17:41
- Roller: SEAT Mó125 (MJ2021 Votol)
- PLZ: 14513
- Wohnort: Südrandberlin
- Tätigkeit: Tonkünstler
- Kontaktdaten:
Re: Fehlermeldung "SEV OFF" - Kein Antrieb
Ich wiederhole mich mal:
Als erstes brauchen wir eine aktuelle Akkuspannung, ich habe weiter oben beschrieben wie das zu messen ist ohne Bauerei. Unabhängig vom möglicherweise deaktivierten Hochstromausgang kommt auf die Sicherung F3 nämlich immer Spannung beim Einschalten, sonst bliebe der Roller mausetot. Das dient dem Check wie vertrauenswürdig der angebliche Akkustand ist. Sollte - wie bei 83% zu erwarten - die Akkuspannung tatsächlich um oder über 50 Volt liegen, kann man erstmal entspannt in den Urlaub fahren und danach weiter eine Weile herumprobieren ohne Gefahr, weiter etwas kaputt zu machen. Sonst wären andere Methoden angesagt.
Einen Akku, der trotz Animation nicht lädt (und eben nur die 2-3 Watt im Leerlauf des Meanwell-Netzteils vom Netz zieht), hatten wir schon öfter, ich auch. Das Vorhandensein der Ladespannung weckt das BMS und lässt es die Animation abspielen, idiotischerweise auch dann, wenn das BMS sonst der Meinung ist, dass der Akku besser nicht geladen werden sollte, und deswegen das Laderelais nicht aktiviert wird. Meist wird dann aber auch der Hochstromausgang nicht freigegeben wenn man den Roller per Zündung einschaltet (beim Laden ist er immer aus), was am Fehlen des lauten Klackens im Akku beim Einschalten der Zündung offensichtlich ist.
Es kann auch sein, dass das Laderelais defekt ist. Das wären dann aber schon zwei Defekte auf einmal.
Dann "SEV OFF": Ich kann sicher nur vom Votol sprechen. Der scheint die VBatI (bei Fragen: siehe verlinkter Wiki-Artikel) hauptsächlich zum Preload der internen Kondensatoren zu verwenden und geht erst mit der Einschaltung des Motorschützes in der Schwinge auch auf dem CAN in Aktion - wenn der Hochstrom nicht kommt, gibt es jedenfalls null Kommunikation mit dem Votol. Dann lässt sich auch der Votol nicht fahrfertig schalten, sondern es piepst nur alle 1-2 Sekunden kurz und die Tagfahrlichter blitzen.
Wenn der SEVCON sich selbst über VBatI versorgt und der CAN aktiv ist, selbst wenn kein Hochstromausgang aktiv ist, könnte die Lage ganz anders sein. Dann gäbe es auch sichtbare Temperaturen von Inverter und Motor (und nicht nur 0 °C).
Also: Wie ist der Status des Hochstromausgangs beim Einschalten?
Als erstes brauchen wir eine aktuelle Akkuspannung, ich habe weiter oben beschrieben wie das zu messen ist ohne Bauerei. Unabhängig vom möglicherweise deaktivierten Hochstromausgang kommt auf die Sicherung F3 nämlich immer Spannung beim Einschalten, sonst bliebe der Roller mausetot. Das dient dem Check wie vertrauenswürdig der angebliche Akkustand ist. Sollte - wie bei 83% zu erwarten - die Akkuspannung tatsächlich um oder über 50 Volt liegen, kann man erstmal entspannt in den Urlaub fahren und danach weiter eine Weile herumprobieren ohne Gefahr, weiter etwas kaputt zu machen. Sonst wären andere Methoden angesagt.
Einen Akku, der trotz Animation nicht lädt (und eben nur die 2-3 Watt im Leerlauf des Meanwell-Netzteils vom Netz zieht), hatten wir schon öfter, ich auch. Das Vorhandensein der Ladespannung weckt das BMS und lässt es die Animation abspielen, idiotischerweise auch dann, wenn das BMS sonst der Meinung ist, dass der Akku besser nicht geladen werden sollte, und deswegen das Laderelais nicht aktiviert wird. Meist wird dann aber auch der Hochstromausgang nicht freigegeben wenn man den Roller per Zündung einschaltet (beim Laden ist er immer aus), was am Fehlen des lauten Klackens im Akku beim Einschalten der Zündung offensichtlich ist.
Es kann auch sein, dass das Laderelais defekt ist. Das wären dann aber schon zwei Defekte auf einmal.
Dann "SEV OFF": Ich kann sicher nur vom Votol sprechen. Der scheint die VBatI (bei Fragen: siehe verlinkter Wiki-Artikel) hauptsächlich zum Preload der internen Kondensatoren zu verwenden und geht erst mit der Einschaltung des Motorschützes in der Schwinge auch auf dem CAN in Aktion - wenn der Hochstrom nicht kommt, gibt es jedenfalls null Kommunikation mit dem Votol. Dann lässt sich auch der Votol nicht fahrfertig schalten, sondern es piepst nur alle 1-2 Sekunden kurz und die Tagfahrlichter blitzen.
Wenn der SEVCON sich selbst über VBatI versorgt und der CAN aktiv ist, selbst wenn kein Hochstromausgang aktiv ist, könnte die Lage ganz anders sein. Dann gäbe es auch sichtbare Temperaturen von Inverter und Motor (und nicht nur 0 °C).
Also: Wie ist der Status des Hochstromausgangs beim Einschalten?
-
MaikBro
- Beiträge: 18
- Registriert: Fr 4. Aug 2023, 20:14
- Roller: SSEAT MÓ 125
- PLZ: 31840
- Kontaktdaten:
Re: Fehlermeldung "SEV OFF" - Kein Antrieb
Ich habe weitere Tests heute nicht geschafft.
Den Schlüsselreset auch nicht (muss mich dazu einlesen was das genau ist).
Akkuspannung auch noch nicht getestet. (Brauche da einen Kumpel zu).
Kreuztest nicht möglich, da ich hier keinen kenne
Bin wie gesagt nun erstmal eine Woche im Urlaub und befasse mich danach intensiv damit
Den Schlüsselreset auch nicht (muss mich dazu einlesen was das genau ist).
Akkuspannung auch noch nicht getestet. (Brauche da einen Kumpel zu).
Kreuztest nicht möglich, da ich hier keinen kenne
Bin wie gesagt nun erstmal eine Woche im Urlaub und befasse mich danach intensiv damit
- Pfriemler
- Moderator
- Beiträge: 2887
- Registriert: Di 7. Mai 2019, 17:41
- Roller: SEAT Mó125 (MJ2021 Votol)
- PLZ: 14513
- Wohnort: Südrandberlin
- Tätigkeit: Tonkünstler
- Kontaktdaten:
Re: Fehlermeldung "SEV OFF" - Kein Antrieb
Klar, gute Reise und Wiederkehr.
Wir gehen auf Standby...
Wir gehen auf Standby...
-
patba
- Beiträge: 1101
- Registriert: Do 28. Nov 2019, 09:04
- Roller: Silence S01
- PLZ: 93***
- Kontaktdaten:
Re: Fehlermeldung "SEV OFF" - Kein Antrieb
Auch bei dem ab hier beschriebenen Akku-Defekt gab es die Meldung "SEV OFF".
viewtopic.php?p=382550#p382550
Ich tippe wie @Pfriemler auf eine Tiefentladung und/oder Debalancing des Akkupacks.
Wie von ihm beschrieben sollte man als erstes die Akkuspannung und idealerweise die Spannungen der einzelnen Parallelpacks (Gerolds app, siehe Beitrag von Pfriemler) messen.
Wurde die gesamte Standzeit über den Winter nicht nachgeladen? Es sei noch mal auf den Hinweis in der Anleitung verwiesen, dass der Akku 1x/Monat nachzuladen ist. Probleme wegen falscher SOC-Anzeige etc. durch den Standby-Verbrauch, der leider nicht erfasst wird, sind bereits zu genüge hier berichtet. Und nach lang genuger Standzeit droht eben die Tiefentladung, wobei hoffentlich das BMS rechtzeitig noch die Reißleine zieht...
Positiv ist vielleicht zu erwähnen, dass bei dem verlinkten Akkuschaden anscheinend keine dauerhafte Sperre durch das BMS vorlag - zumindest wurde dazu nichts in dem Facebook-thread berichtet. Der Nutzer dort konnte den Fehler selbst durch Zellen-Tausch beheben.
Ich frage mich gerade, ob man den Akku irgendwie schonend ohne Öffnen von außen laden könnte? Z.B. über VbatE (= Sicherung F3)?
Würde ich mich aber irgendwie erst trauen, nach Kenntnis, wie das Akku-intern verschaltet ist... Also doch lieber gleich den Akku öffnen.
Der Akku hat keine Garantie mehr? (die aber gefährdet sein dürfte, wenn mehrere Monate nicht nachgeladen wurde...)
Patrick
viewtopic.php?p=382550#p382550
Ich tippe wie @Pfriemler auf eine Tiefentladung und/oder Debalancing des Akkupacks.
Wie von ihm beschrieben sollte man als erstes die Akkuspannung und idealerweise die Spannungen der einzelnen Parallelpacks (Gerolds app, siehe Beitrag von Pfriemler) messen.
Wurde die gesamte Standzeit über den Winter nicht nachgeladen? Es sei noch mal auf den Hinweis in der Anleitung verwiesen, dass der Akku 1x/Monat nachzuladen ist. Probleme wegen falscher SOC-Anzeige etc. durch den Standby-Verbrauch, der leider nicht erfasst wird, sind bereits zu genüge hier berichtet. Und nach lang genuger Standzeit droht eben die Tiefentladung, wobei hoffentlich das BMS rechtzeitig noch die Reißleine zieht...
Positiv ist vielleicht zu erwähnen, dass bei dem verlinkten Akkuschaden anscheinend keine dauerhafte Sperre durch das BMS vorlag - zumindest wurde dazu nichts in dem Facebook-thread berichtet. Der Nutzer dort konnte den Fehler selbst durch Zellen-Tausch beheben.
Ich frage mich gerade, ob man den Akku irgendwie schonend ohne Öffnen von außen laden könnte? Z.B. über VbatE (= Sicherung F3)?
Würde ich mich aber irgendwie erst trauen, nach Kenntnis, wie das Akku-intern verschaltet ist... Also doch lieber gleich den Akku öffnen.
Der Akku hat keine Garantie mehr? (die aber gefährdet sein dürfte, wenn mehrere Monate nicht nachgeladen wurde...)
Patrick
- Pfriemler
- Moderator
- Beiträge: 2887
- Registriert: Di 7. Mai 2019, 17:41
- Roller: SEAT Mó125 (MJ2021 Votol)
- PLZ: 14513
- Wohnort: Südrandberlin
- Tätigkeit: Tonkünstler
- Kontaktdaten:
Re: Fehlermeldung "SEV OFF" - Kein Antrieb
Weitgehend Zustimmung.
Über VBatE ist mit Sicherheit nicht sinnvoll zu laden. Der Ausgang wird elektronisch geschaltet und überwacht, da kriegt man ein paar kleine Ströme rein, wenn die vermuteten Mosfets rückwärts bestromt werden, aber nicht viel. Ich sehe nur die Norbert-Stecker-Variante mit externem Labornetzteil als Lösung. Und die Hochstromkontakte sicher zu fassen ohne sie dabei zu beschädigen ... wenn man da was falsches reinsteckt, kann ich mir Schäden recht gut vorstellen. Was schlechter Kontakt anrichten kann, kenne ich von der Supersocken-CUx, da ging es um 45 und nicht um 230 Ampere...
Wer kann das mit der Batterie prüfen? Lade-Log im BMS? Wird bisher nur orakelt.patba hat geschrieben: Di 11. Mär 2025, 23:30 Ich frage mich gerade, ob man den Akku irgendwie schonend ohne Öffnen von außen laden könnte? Z.B. über VbatE (= Sicherung F3)?
Würde ich mich aber irgendwie erst trauen, nach Kenntnis, wie das Akku-intern verschaltet ist... Also doch lieber gleich den Akku öffnen.
Der Akku hat keine Garantie mehr? (die aber gefährdet sein dürfte, wenn mehrere Monate nicht nachgeladen wurde...)
Über VBatE ist mit Sicherheit nicht sinnvoll zu laden. Der Ausgang wird elektronisch geschaltet und überwacht, da kriegt man ein paar kleine Ströme rein, wenn die vermuteten Mosfets rückwärts bestromt werden, aber nicht viel. Ich sehe nur die Norbert-Stecker-Variante mit externem Labornetzteil als Lösung. Und die Hochstromkontakte sicher zu fassen ohne sie dabei zu beschädigen ... wenn man da was falsches reinsteckt, kann ich mir Schäden recht gut vorstellen. Was schlechter Kontakt anrichten kann, kenne ich von der Supersocken-CUx, da ging es um 45 und nicht um 230 Ampere...
-
patba
- Beiträge: 1101
- Registriert: Do 28. Nov 2019, 09:04
- Roller: Silence S01
- PLZ: 93***
- Kontaktdaten:
Re: Fehlermeldung "SEV OFF" - Kein Antrieb
Stimmt, ob bzw. in welchem Umfang es ein BMS-Log gibt, wissen wir noch nicht.
Bzgl. Norberts Stecker: Das ist natürlich richtig, das wäre die erste Wahl. Ich ging davon aus, dass im hier vorliegenden Fall das Hochstrom-Schütz nicht mehr schaltet. Aber beim genauen nochmal-lesen des threads gerade stellte ich fest, dass @MaikBro auch das noch nicht klar kommuniziert hat. @error schreibt weiter oben zwar, dass der Hochstrom scharf sei, aber woher wissen wir das sicher?
Bitte also auch mal testen, ob man das laute Klacken der Schütze beim Zündung anschalten hört.
Bzgl. Norberts Stecker: Das ist natürlich richtig, das wäre die erste Wahl. Ich ging davon aus, dass im hier vorliegenden Fall das Hochstrom-Schütz nicht mehr schaltet. Aber beim genauen nochmal-lesen des threads gerade stellte ich fest, dass @MaikBro auch das noch nicht klar kommuniziert hat. @error schreibt weiter oben zwar, dass der Hochstrom scharf sei, aber woher wissen wir das sicher?
Bitte also auch mal testen, ob man das laute Klacken der Schütze beim Zündung anschalten hört.
- error
- Beiträge: 2438
- Registriert: Di 20. Dez 2022, 19:37
- PLZ: #
- Kontaktdaten:
Re: Fehlermeldung "SEV OFF" - Kein Antrieb
Der Akku kann auf 2 Arten "Saft" liefern: die 12V (nur) für das Astra Modul und "Hochstrom" über die die beiden dicken Steckkontakte. Licht etc. funktioniert, also können wir wohl davon ausgehen dass "Hochstrom" scharf ist.patba hat geschrieben: Mi 12. Mär 2025, 09:31 @error schreibt weiter oben zwar, dass der Hochstrom scharf sei, aber woher wissen wir das sicher?
Hat eigentlich schon mal jemand eine defekte Sicherung direkt auf dem Sevcon gehabt? Wie äussert sich das?
Ich warte immer noch auf die Antwort ob der Motor beim Schieben brummt, also ob der Sevcon tot ist oder eventuell nur nicht "angesteuert" wird. Ich denke so ließe sich das ohne Hilfsmittel einigermaßen sicher testen.
-
patba
- Beiträge: 1101
- Registriert: Do 28. Nov 2019, 09:04
- Roller: Silence S01
- PLZ: 93***
- Kontaktdaten:
Re: Fehlermeldung "SEV OFF" - Kein Antrieb
Das sehe ich jetzt nicht so, weil das Licht kommt ja über VBatE, welches, wie @Pfriemler gerade noch mal erläutert hat, separat geschaltet und überwacht ist. Mir ist gerade zwar kein Bericht bewusst, wo VBatE aktiv war, aber das Hauptschütz nicht, aber ausschließen würde ich diese Konstellation nicht. Das Klacken des Hauptschützes bei Zündung-an oder Brücken der PINs 2 und 9 am Multikontakt und Messen am Leistungs-Ausgang wäre eindeutiger.error hat geschrieben: Mi 12. Mär 2025, 10:35 Licht etc. funktioniert, also können wir wohl davon ausgehen dass "Hochstrom" scharf ist.![]()
EDIT: Doch, den Fall gibt es natürlich: Beim Laden ist VBatE aktiv, das Hauptschütz aber aus.
-
Gerold
- Beiträge: 607
- Registriert: Fr 7. Feb 2020, 10:23
- Roller: Silence S01
- PLZ: 55*
- Kontaktdaten:
Re: Fehlermeldung "SEV OFF" - Kein Antrieb
Wenn für die beiden Temperaturen 0°C angezeigt wird, ist das eigentlich ein Indiz dafür, dass der Sevcon nicht eingeschaltet wird.MaikBro hat geschrieben: Di 11. Mär 2025, 06:25Tatsächlich wurden gestern beide Temperaturen mit 0 Grad angezeigt. IPfriemler hat geschrieben: Mo 10. Mär 2025, 22:52 Hallo MaikBro und willkommen bei den aktiven Schreibern!
Ein weiteres Indiz ist eigentlich auch, wenn Motor- und Invertertemperatur anders als "0 °C" angezeigt werden - dann steht die Verbindung, denn auch diese beiden Temperaturen werden über die gleichen beiden Leitungen wie das Gasgriffsignal und eigentlich alles an Daten übertragen.
- error
- Beiträge: 2438
- Registriert: Di 20. Dez 2022, 19:37
- PLZ: #
- Kontaktdaten:
Re: Fehlermeldung "SEV OFF" - Kein Antrieb
OK, das ist jetzt Definitionssache. Ich meinte der Akku schaltet "Hochstrom" ein. Verbindung zu ECU und DC-DC steht.patba hat geschrieben: Mi 12. Mär 2025, 10:41 error hat geschrieben: ↑
Mi 12. Mär 2025, 10:35
Licht etc. funktioniert, also können wir wohl davon ausgehen dass "Hochstrom" scharf ist.
Das sehe ich jetzt nicht so, weil das Licht kommt ja über VBatE, welches, wie @Pfriemler gerade noch mal erläutert hat, separat geschaltet und überwacht ist.
Ja, genau das meine ich auch. Ein weiteres Indiz könnten die nicht vorhandenen Fehlercodes sein, die ja normalerweise vom Sevcon kommen und auf dem Display angezeigt werden/würden.Gerold hat geschrieben: Mi 12. Mär 2025, 10:59 Wenn für die beiden Temperaturen 0°C angezeigt wird, ist das eigentlich ein Indiz dafür, dass der Sevcon nicht eingeschaltet wird.
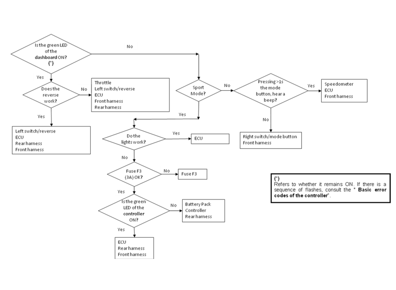
Habe gerade noch mal in den Unterlagen gegraben und tatsächlich bei Silence was dazu gefunden:
Vehicle does not throttle (turns ON but does not move)
Wenn das mit dem von mir vorgeschlagenem Horchen auf das "Sevcon-typische-Motorbrummen" nicht klappt, dann vielleicht der Blick auf die Sevcon Kontrolleuchte.
P.S.: Remote Fehler zu finden hat echt seine Grenzen. Vor Ort würden wir jetzt ungefähr bei Sekunde 30 der Fehlersuche stehen.
Wer ist online?
Mitglieder in diesem Forum: Dot [Bot], Semrush [Bot] und 6 Gäste
