Eigenbau Mini Käfer 36V 500 watt
-
Peter51
- Beiträge: 6501
- Registriert: Sa 6. Aug 2011, 10:04
- Roller: E-Max 90s, E-Max 110s, E-Max 120s
- PLZ: 2
- Kontaktdaten:
Re: Eigenbau Mini Käfer 36V 500 watt
> Im Massezweig wird die Spannung gemessen, die durch den MotorStrom über
> die drei "Drahtdinger" abfällt. Ist diese zu groß, wird die Motorspannung
> weg genommen. Das funktioniert schon sehr zuverlässig und bei weitem
> schneller, als bei einem Sicherungsautomat.
Am besten du begrenzt den Sollwert vom Fußpedal. Poti? Da könnte ein 4,7kOhm Widerstand in Reihe mit den +5V helfen. Das Drehmoment sollte erhalten bleiben. Siehe oben - nachzulesen bei Mikrocontroller.net Und für ein Fußpedal mit Hallsensor? Hier hat Harry sicher eine Lösung.
> die drei "Drahtdinger" abfällt. Ist diese zu groß, wird die Motorspannung
> weg genommen. Das funktioniert schon sehr zuverlässig und bei weitem
> schneller, als bei einem Sicherungsautomat.
Am besten du begrenzt den Sollwert vom Fußpedal. Poti? Da könnte ein 4,7kOhm Widerstand in Reihe mit den +5V helfen. Das Drehmoment sollte erhalten bleiben. Siehe oben - nachzulesen bei Mikrocontroller.net Und für ein Fußpedal mit Hallsensor? Hier hat Harry sicher eine Lösung.
E-Max 90s von 2012 - Vmax>46km/h - km-Stand >5150 - 16x Littokala 51,2V 105Ah = 5kWh. JK-B1A24S15P - Sevcon Gen4
E-Max 110s von 2010 - Vmax>50km/h - km-Stand >1.800 - 4x Littokala 72V 50Ah = 14,4kWh
E-Max 120s von 2015 - Vmax 80km/h - TÜV 03.2026 - 72V100Ah LFP-Akku - JK-B2A24S15P Balancer BT - MQ Controller BT
E-Max 110s von 2010 - Vmax>50km/h - km-Stand >1.800 - 4x Littokala 72V 50Ah = 14,4kWh
E-Max 120s von 2015 - Vmax 80km/h - TÜV 03.2026 - 72V100Ah LFP-Akku - JK-B2A24S15P Balancer BT - MQ Controller BT
-
samotorsport
- Beiträge: 21
- Registriert: Fr 7. Dez 2018, 10:51
- Roller: Eigenbau
- PLZ: 7322
- Land: anderes Land
- Kontaktdaten:
Re: Eigenbau Mini Käfer 36V 500 watt
Das Teil ist da , Einbau ist kein Problem , richtig testen konnten wir noch nicht . Sobald es soweit ist melde ich mich . Scheint aber zu funktionieren . Die Qualität ist top und Lieferung ultra schnell
Vielen Dank für den Tip
Vielen Dank für den Tip
- MEroller
- Moderator
- Beiträge: 19340
- Registriert: Mo 1. Nov 2010, 22:37
- Roller: Zero S 11kW ZF10.5/erider Thunder (R.I.P)
- PLZ: 7
- Tätigkeit: Entwickler (Traktionsbatterie)
- Kontaktdaten:
Re: Eigenbau Mini Käfer 36V 500 watt
Gern geschehen
Oh, und UNBEDINGT beizeiten die Schutzfolie vom Display abziehen. Bei meinem war die Folie nicht überstehend und daher für mich nicht erkennbar, hat aber nach einer gewissen Zeit begonnen, Risse zu bilden und Stück für Stück abzuplatzen. Sehr unschön.
Zero S 11kWZF10.5
e-rider Thunder 5000: Ruht in Frieden
e-rider Thunder 5000: Ruht in Frieden
-
samotorsport
- Beiträge: 21
- Registriert: Fr 7. Dez 2018, 10:51
- Roller: Eigenbau
- PLZ: 7322
- Land: anderes Land
- Kontaktdaten:
Re: Eigenbau Mini Käfer 36V 500 watt
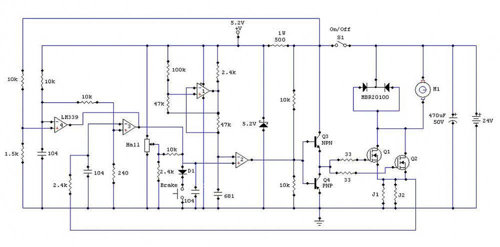
So , fast fertig . Mir bleibt aber noch eine Frage .
Wie funktioniert das mit dem Shunt .
Ich habe da folgendes Bild gefunden wie man den anschliessen soll.
Wieso muss dieser 2-10 k ohm Widerstand dazwischen ? Der bremst mich doch sofort ein ? Oder sehe ich das falsch ? Ich muss heute auch mal die Kappen vom Schunt abziehen ob ich da bloss das grüne Kabel habe , oder ob ich das Daumengas auch vom Shunt mit + und - versorgen muss .
Wieviel Ampere fliessen da eigenglich in der Signalleitung ? Reicht da ein 1/8 oder 1/4 watt Widerstand aus ?
Wie funktioniert das mit dem Shunt .
Ich habe da folgendes Bild gefunden wie man den anschliessen soll.
Wieso muss dieser 2-10 k ohm Widerstand dazwischen ? Der bremst mich doch sofort ein ? Oder sehe ich das falsch ? Ich muss heute auch mal die Kappen vom Schunt abziehen ob ich da bloss das grüne Kabel habe , oder ob ich das Daumengas auch vom Shunt mit + und - versorgen muss .
Wieviel Ampere fliessen da eigenglich in der Signalleitung ? Reicht da ein 1/8 oder 1/4 watt Widerstand aus ?
-
Peter51
- Beiträge: 6501
- Registriert: Sa 6. Aug 2011, 10:04
- Roller: E-Max 90s, E-Max 110s, E-Max 120s
- PLZ: 2
- Kontaktdaten:
Re: Eigenbau Mini Käfer 36V 500 watt
Der 2kOhm....10KOhm Widerstand in der Sollwertleitung grenzt die Geschwindigkeit ein. Für volle Geschwindigkeit einfach weglassen.
Der CA benötigt für die Fahrstromerfassung einen shunt (Meßwiderstand) durch welchen 50A fließen können. Der shunt (große Schrauben) wird in die Minusleitung von der Batterie zum Controller-Minus (dicke Kabel) geschleift. Zwei dünne Kabel gehen dann vom shunt (kleine Schrauben) auf den CA. Desweiteren an den Stromlaufplan vom CA halten.
Der CA benötigt für die Fahrstromerfassung einen shunt (Meßwiderstand) durch welchen 50A fließen können. Der shunt (große Schrauben) wird in die Minusleitung von der Batterie zum Controller-Minus (dicke Kabel) geschleift. Zwei dünne Kabel gehen dann vom shunt (kleine Schrauben) auf den CA. Desweiteren an den Stromlaufplan vom CA halten.
E-Max 90s von 2012 - Vmax>46km/h - km-Stand >5150 - 16x Littokala 51,2V 105Ah = 5kWh. JK-B1A24S15P - Sevcon Gen4
E-Max 110s von 2010 - Vmax>50km/h - km-Stand >1.800 - 4x Littokala 72V 50Ah = 14,4kWh
E-Max 120s von 2015 - Vmax 80km/h - TÜV 03.2026 - 72V100Ah LFP-Akku - JK-B2A24S15P Balancer BT - MQ Controller BT
E-Max 110s von 2010 - Vmax>50km/h - km-Stand >1.800 - 4x Littokala 72V 50Ah = 14,4kWh
E-Max 120s von 2015 - Vmax 80km/h - TÜV 03.2026 - 72V100Ah LFP-Akku - JK-B2A24S15P Balancer BT - MQ Controller BT
-
Peter51
- Beiträge: 6501
- Registriert: Sa 6. Aug 2011, 10:04
- Roller: E-Max 90s, E-Max 110s, E-Max 120s
- PLZ: 2
- Kontaktdaten:
Re: Eigenbau Mini Käfer 36V 500 watt
Der CA wird mit 6 dünnen Kabeln verbunden. Vom Drehgriff, hall throttle grip, wird über ein 2kOhm Widerstand vom "Schleifer" das Sollwertsignal auf den CA (dünnes grüne Kabel) geführt.
E-Max 90s von 2012 - Vmax>46km/h - km-Stand >5150 - 16x Littokala 51,2V 105Ah = 5kWh. JK-B1A24S15P - Sevcon Gen4
E-Max 110s von 2010 - Vmax>50km/h - km-Stand >1.800 - 4x Littokala 72V 50Ah = 14,4kWh
E-Max 120s von 2015 - Vmax 80km/h - TÜV 03.2026 - 72V100Ah LFP-Akku - JK-B2A24S15P Balancer BT - MQ Controller BT
E-Max 110s von 2010 - Vmax>50km/h - km-Stand >1.800 - 4x Littokala 72V 50Ah = 14,4kWh
E-Max 120s von 2015 - Vmax 80km/h - TÜV 03.2026 - 72V100Ah LFP-Akku - JK-B2A24S15P Balancer BT - MQ Controller BT
-
samotorsport
- Beiträge: 21
- Registriert: Fr 7. Dez 2018, 10:51
- Roller: Eigenbau
- PLZ: 7322
- Land: anderes Land
- Kontaktdaten:
Re: Eigenbau Mini Käfer 36V 500 watt
Ich habe den hier dabei , versuche mich nachher mal dran was heraus zu finden
-
Peter51
- Beiträge: 6501
- Registriert: Sa 6. Aug 2011, 10:04
- Roller: E-Max 90s, E-Max 110s, E-Max 120s
- PLZ: 2
- Kontaktdaten:
Re: Eigenbau Mini Käfer 36V 500 watt
Ist ja bezeichnet: 2 Dicke (rot, schwarz) gehen zum Controller und 2 Dicke (rot, schwarz) gehen zur Batterie. Brauchst dich nur noch um den 6-poligen Stecker kümmern. Die 2 Meßkabel vom shunt (schwarzes Teil auf dem Foto) sind wohl intern verdrahtet - bleiben nur noch 4 Steuereingänge vom 6-poligen Stecker nach......
Dein Mini Käfer hat ja nur 36V 500 Watt. Da braucht es keinen dicken 50A oder 100A shunt.
Dein Mini Käfer hat ja nur 36V 500 Watt. Da braucht es keinen dicken 50A oder 100A shunt.
E-Max 90s von 2012 - Vmax>46km/h - km-Stand >5150 - 16x Littokala 51,2V 105Ah = 5kWh. JK-B1A24S15P - Sevcon Gen4
E-Max 110s von 2010 - Vmax>50km/h - km-Stand >1.800 - 4x Littokala 72V 50Ah = 14,4kWh
E-Max 120s von 2015 - Vmax 80km/h - TÜV 03.2026 - 72V100Ah LFP-Akku - JK-B2A24S15P Balancer BT - MQ Controller BT
E-Max 110s von 2010 - Vmax>50km/h - km-Stand >1.800 - 4x Littokala 72V 50Ah = 14,4kWh
E-Max 120s von 2015 - Vmax 80km/h - TÜV 03.2026 - 72V100Ah LFP-Akku - JK-B2A24S15P Balancer BT - MQ Controller BT
-
Peter51
- Beiträge: 6501
- Registriert: Sa 6. Aug 2011, 10:04
- Roller: E-Max 90s, E-Max 110s, E-Max 120s
- PLZ: 2
- Kontaktdaten:
Re: Eigenbau Mini Käfer 36V 500 watt
Dein Mini Käfer 36V 500 Watt hat einen Bürstenmotor? Dann mußt du die Drehzahlrückführung mit einem Magneten an einer Felge und einem pick up (Induktiver Sensor) realisieren. Hallsensoren im Motor gibt es ja nicht.
E-Max 90s von 2012 - Vmax>46km/h - km-Stand >5150 - 16x Littokala 51,2V 105Ah = 5kWh. JK-B1A24S15P - Sevcon Gen4
E-Max 110s von 2010 - Vmax>50km/h - km-Stand >1.800 - 4x Littokala 72V 50Ah = 14,4kWh
E-Max 120s von 2015 - Vmax 80km/h - TÜV 03.2026 - 72V100Ah LFP-Akku - JK-B2A24S15P Balancer BT - MQ Controller BT
E-Max 110s von 2010 - Vmax>50km/h - km-Stand >1.800 - 4x Littokala 72V 50Ah = 14,4kWh
E-Max 120s von 2015 - Vmax 80km/h - TÜV 03.2026 - 72V100Ah LFP-Akku - JK-B2A24S15P Balancer BT - MQ Controller BT
-
samotorsport
- Beiträge: 21
- Registriert: Fr 7. Dez 2018, 10:51
- Roller: Eigenbau
- PLZ: 7322
- Land: anderes Land
- Kontaktdaten:
Re: Eigenbau Mini Käfer 36V 500 watt
Ja richtig , ich habe an der vorderen Felge den Magnet dran und den Sensor , alles ist mit dem CA 2.4 SA verbunden wie vorgeschrieben. Mir fehlt nur noch die Schunt -> Daumengas verbindung . Der Rest ist gemacht .
Ich werde jetzt mal nachsehen was sich dort unter dem Schrumpfschlauch versteckt .
Ich werde jetzt mal nachsehen was sich dort unter dem Schrumpfschlauch versteckt .
Wer ist online?
Mitglieder in diesem Forum: 0 Mitglieder und 21 Gäste