Hecht 56155 Hauptscheinwerfer

Für alles elektronische, was woanders nicht reinpasst.
Antworten
Benutzeravatar
Waschbär
Beiträge: 18
Registriert: So 25. Aug 2019, 09:41
Roller: Hecht 56155
PLZ: 12557
Kontaktdaten:

Hecht 56155 Hauptscheinwerfer

Beitrag von Waschbär »

Achtung dieser Beitrag ist nur für mündige Bürger.
Das Verändern der Beleuchtungseinrichtung verstösst gegen § 49a StvO.


So, alles dauert länger als geplant aber jetzt war es endlich soweit.
Noch mal zur Erinnerung: 2x 50 Watt Abblendlicht und 2x 5 Watt Standlicht
Also 110 Watt bei nem Elektroquad was die meiste Zeit bei Tageslicht im Stau steht.
Und Abschalten geht seit 2017 nicht mehr. Zwangslicht.

Der Austausch einer T10 Standlichtbirne gegen LED ist ansich schnell gemacht,
aber ich mußte auch gleich noch die Fassungen tauschen weil die Orginalen China-Mist waren.
Dazu mußte die Öffnung am Gehäuse leicht aufgebohrt werden.

Die Birne vom Abblendlicht hat den Sockel H1, leider habe ich keine passende LED gefunden.
Immer war der Brennpunkt zu weit vorne so das kaum noch Licht raus kam.
Mußte dann selber nen Adapter für G4 bauen weil die besser passten.
https://www.thingiverse.com/thing:3869965
Die G4 LEDs giebt es auch in Warmweiß, sieht jetzt aus wie eine 15 Watt Birne.

Beim Fernlicht wurde es etwas komplizierter da der Scheinwerfer dafür nicht vorgesehen war.
Ich mußte von einer 10 Watt LED ein bischen was abflexen mit nem Dremel.
Dann hab ich in die vorhandenen Bohrungen ein M3 Gewinde geschnitten.
Auf die Rückseite kam Thermokleber und dann mit kurzen Schrauben vom PC
an der Blende vom Abblendlicht fest gemacht.

Leider entwickelt die LED bei 12 Volt / 10 Watt zu viel Hitze.
Habe die Spannung erst mal zum testen mit nem LM317 auf 9 Volt gesenkt.
Immer noch Hell aber erträgliche Hitze.

Später mach ich dann für beide Scheinwerfer ein gemeinsames Vorschaltgerät,
aber dann mit nem LM2596.

:roll:
Dateianhänge
Scheinwerfer 1.jpg
Scheinwerfer 2.jpg
Licht 1.jpg
Licht 2.jpg
Benutzeravatar
Waschbär
Beiträge: 18
Registriert: So 25. Aug 2019, 09:41
Roller: Hecht 56155
PLZ: 12557
Kontaktdaten:

Re: Hecht 56155 Hauptscheinwerfer

Beitrag von Waschbär »

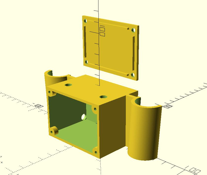
So Ihr Lieben , hab heute endlich mal Zeit gehabt um das Vorschaltgerät zu verkabeln.

In dem Kasten ist "nur" ein billiges Lastunabhängiges Blinkerrelais und eine LM 2596 Platine,
um von 12 Volt auf 9 Volt zu kommen mit einem Wirkungsgrad von mehr als 80% .

Wer jetzt denkt das der Kasten dafür viel zu groß ist wird mich verfluchen wenn er es selber probiert.
Die ganzen Kabel da rein zu bekommen ist Tetris für Fortgeschrittene.

Hab die Baupläne (OpenSCAD & STL-Datei) ins Netz gestellt.

https://www.thingiverse.com/thing:3919570

Hier noch schnell ein paar Fotos.

:D
Dateianhänge
a.jpg
b.jpg
c.jpg
d.jpg
e.jpg
f.jpg
g.JPG
h.JPG
i.jpg
j.jpg
Zuletzt geändert von Waschbär am Sa 19. Okt 2019, 23:39, insgesamt 1-mal geändert.
Benutzeravatar
Alf
Beiträge: 1311
Registriert: Fr 25. Mai 2018, 19:24
Roller: NIU1S CIVIC, ECU TRA01C19, E-Bike SIEGAR Jet
PLZ: 53721
Wohnort: Siegburg
Tätigkeit: Elektroinstallateur, durch Wegeunfall Arbeitslos

Re: Hecht 56155 Hauptscheinwerfer

Beitrag von Alf »

Und warum hast Du die Leitungen nicht einfach am Relais angelötet?
Populisten sind jene Menschen, die einen Spaten Spaten und eine Katze Katze nennen William Shakespeare
Lieber aufrecht sterben, als auf Knien leben. Albert Camus

Wenn Du schläfst,
darfst Du nicht nur aufwachen,
Du mußt auch Aufstehen!
Unbekannter Autor

Buchempfehlung: Tod, wo ist dein Stachel isbn 978-3-947454-40-2
achim
Beiträge: 2856
Registriert: Do 3. Dez 2015, 11:18
Roller: Jupiter 11, Niu, GoE classic, Revoluzzer 45, SNE Streetsou
PLZ: 91088
Kontaktdaten:

Re: Hecht 56155 Hauptscheinwerfer

Beitrag von achim »

Ich hoffe mal du hast bei dem 10W Modul eine bessere Qualität erwischt als ich. Hab da gleich 40 Stück bestellt gehabt für die Schlafzimmerbeleuchtung und die hatten eine saumäßige Verlustleistung, mangelhafte Helligkeit und waren nach wenigen Wochen bis Monaten bereits zum Großteil defekt Und das bei auf 700mA reduziertem Strom und großzügigen Kühlflächen.

Gruß,
Achim
Benutzeravatar
Waschbär
Beiträge: 18
Registriert: So 25. Aug 2019, 09:41
Roller: Hecht 56155
PLZ: 12557
Kontaktdaten:

Re: Hecht 56155 Hauptscheinwerfer

Beitrag von Waschbär »

@Alf:

Direkt anlöten ist nicht angesagt.

Das ist ein Wegwerf-Relais aus China.

Die machen ihren Job aber nicht unbedingt sehr lange.

Was will man schon für 2€ erwarten. Hab immer ein paar rumliegen.

@achim:

Das die LED kaputt gehen könnte aber auch an der hohen Luftfeuchtigkeit liegen. :lol:

Ne Scherz bei Seite, mein herzliches Beileid.

Ich hoffe ich habe mehr Glück. Ist ja nur das Fernlicht, braucht man eh nur selten.
Antworten

Zurück zu „Elektronik“

Wer ist online?

Mitglieder in diesem Forum: 0 Mitglieder und 2 Gäste