90s die 204te
- Pedator92
- Beiträge: 810
- Registriert: Mo 6. Jul 2020, 14:19
- Roller: E-max 90s | 65ah lifepo4
- PLZ: 266
- Kontaktdaten:
90s die 204te
Nach ewigen Monaten kam der gute Mann mit dem Angebot für 50€ den E Max abholen zu können.
Transporter und Helfer organisiert und seit gestern steht er bei uns unter der Terrasse wo auch der Kreidler noch zerlegt ist.
Problem: Hinterreifen dreht nur kurz und wenig wenn man am Gas dreht. Mehrfach wiederholbar und an bestimmten "gradzahlen" dreht er sich gar nicht.
Spannung der Batterien sind so gut wie alle gleich, 12,8v. Bricht beim drehen auch nicht ein und sinkt nur wenig bei Einschaltung von Licht usw. Im Tacho wird nichts angezeigt außer dem Standart Gedöns, der Mode Schalter geht nicht aber das ja eine normale kinderkrankheit. Blinken tut im Controller auch nichts.
Woran erkennt man das Alter/Baujahr des Rollers ?
Könnte der Austausch der Bauteile, vielleicht das Problem lösen?
Im Anhang ein Foto vom Wahrscheinlichen Problem.
Transporter und Helfer organisiert und seit gestern steht er bei uns unter der Terrasse wo auch der Kreidler noch zerlegt ist.
Problem: Hinterreifen dreht nur kurz und wenig wenn man am Gas dreht. Mehrfach wiederholbar und an bestimmten "gradzahlen" dreht er sich gar nicht.
Spannung der Batterien sind so gut wie alle gleich, 12,8v. Bricht beim drehen auch nicht ein und sinkt nur wenig bei Einschaltung von Licht usw. Im Tacho wird nichts angezeigt außer dem Standart Gedöns, der Mode Schalter geht nicht aber das ja eine normale kinderkrankheit. Blinken tut im Controller auch nichts.
Woran erkennt man das Alter/Baujahr des Rollers ?
Könnte der Austausch der Bauteile, vielleicht das Problem lösen?
Im Anhang ein Foto vom Wahrscheinlichen Problem.
Kreidler Amaze 50 | 4232km | 48V 40AH LFP
E-Max 90s | 20727km | 48v ~62AH LFP | Wartungsstau
Stanford STF A4 | 3746+2700km | 75,6V 60AH
https://www.youtube.com/c/pedator92 Diy | Reparatur | Solar | Motovlog
E-Max 90s | 20727km | 48v ~62AH LFP | Wartungsstau
Stanford STF A4 | 3746+2700km | 75,6V 60AH
https://www.youtube.com/c/pedator92 Diy | Reparatur | Solar | Motovlog
-
Peter51
- Beiträge: 6541
- Registriert: Sa 6. Aug 2011, 10:04
- Roller: E-Max 90s, E-Max 110s, E-Max 120s
- PLZ: 2
- Kontaktdaten:
Re: 90s die 204te
Ich schätze 2008/2009. Die ManagementSystemUnit wird wohl defekt sein.
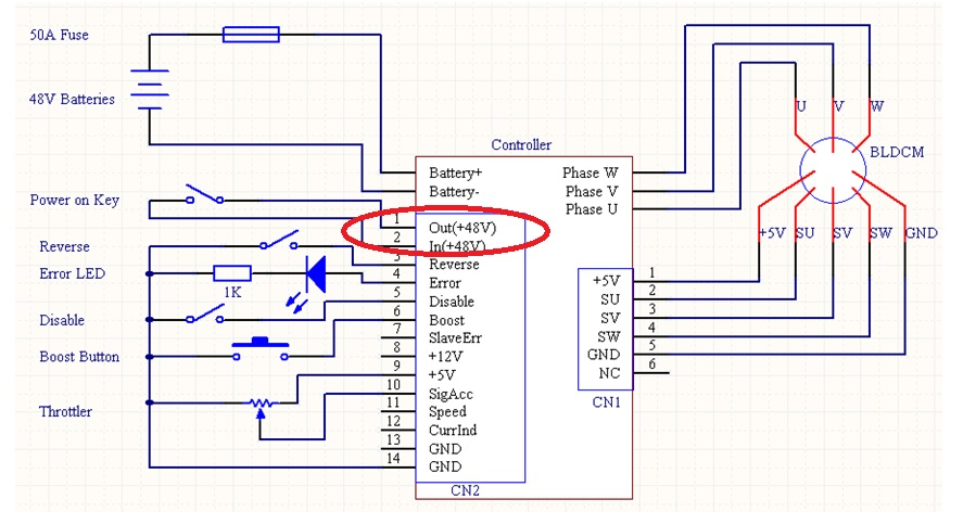
Ich testete zunächst den Controller ohne Verbindungskabel zur MSU - nach Schaltplan. Des Weiteren prüfte ich die Funktion der 3 Hallsensoren.
Ich testete zunächst den Controller ohne Verbindungskabel zur MSU - nach Schaltplan. Des Weiteren prüfte ich die Funktion der 3 Hallsensoren.
E-Max 90s von 2012 - Vmax>46km/h - km-Stand >5150 - 16x Littokala 51,2V 105Ah = 5kWh. JK-B1A24S15P - Sevcon Gen4
E-Max 110s von 2010 - Vmax>50km/h - km-Stand >1.800 - 4x Littokala 72V 50Ah = 14,4kWh
E-Max 120s von 2015 - Vmax 80km/h - TÜV 03.2026 - 72V100Ah LFP-Akku - JK-B2A24S15P Balancer BT - MQ Controller BT
E-Max 110s von 2010 - Vmax>50km/h - km-Stand >1.800 - 4x Littokala 72V 50Ah = 14,4kWh
E-Max 120s von 2015 - Vmax 80km/h - TÜV 03.2026 - 72V100Ah LFP-Akku - JK-B2A24S15P Balancer BT - MQ Controller BT
- Pedator92
- Beiträge: 810
- Registriert: Mo 6. Jul 2020, 14:19
- Roller: E-max 90s | 65ah lifepo4
- PLZ: 266
- Kontaktdaten:
Re: 90s die 204te
Danke für den Tipp mit der Spannung vom Schlüssel
Muss ich mal schauen wenn ich die Teile im msu ersetzt hab, vorrausgesetzt er läuft noch nicht. Die Phasen passen und gehen jeweils von ~0.3v auf ~4.8v abwechselnd.
Kreidler Amaze 50 | 4232km | 48V 40AH LFP
E-Max 90s | 20727km | 48v ~62AH LFP | Wartungsstau
Stanford STF A4 | 3746+2700km | 75,6V 60AH
https://www.youtube.com/c/pedator92 Diy | Reparatur | Solar | Motovlog
E-Max 90s | 20727km | 48v ~62AH LFP | Wartungsstau
Stanford STF A4 | 3746+2700km | 75,6V 60AH
https://www.youtube.com/c/pedator92 Diy | Reparatur | Solar | Motovlog
-
Peter51
- Beiträge: 6541
- Registriert: Sa 6. Aug 2011, 10:04
- Roller: E-Max 90s, E-Max 110s, E-Max 120s
- PLZ: 2
- Kontaktdaten:
Re: 90s die 204te
Gibt es im Tacho eine Fehlermeldung in Klartext? Unter dem Plastikdeckel vom Controller gibt es eine LED - blinkt diese (Leuchtturm, Kennung)?
E-Max 90s von 2012 - Vmax>46km/h - km-Stand >5150 - 16x Littokala 51,2V 105Ah = 5kWh. JK-B1A24S15P - Sevcon Gen4
E-Max 110s von 2010 - Vmax>50km/h - km-Stand >1.800 - 4x Littokala 72V 50Ah = 14,4kWh
E-Max 120s von 2015 - Vmax 80km/h - TÜV 03.2026 - 72V100Ah LFP-Akku - JK-B2A24S15P Balancer BT - MQ Controller BT
E-Max 110s von 2010 - Vmax>50km/h - km-Stand >1.800 - 4x Littokala 72V 50Ah = 14,4kWh
E-Max 120s von 2015 - Vmax 80km/h - TÜV 03.2026 - 72V100Ah LFP-Akku - JK-B2A24S15P Balancer BT - MQ Controller BT
- Pedator92
- Beiträge: 810
- Registriert: Mo 6. Jul 2020, 14:19
- Roller: E-max 90s | 65ah lifepo4
- PLZ: 266
- Kontaktdaten:
Re: 90s die 204te
Das Tacho zeigt nach dem Start nur den normalen Willkommenstext an, Danach halt Akkustand und Km. Beim ausklappen des seitenständers wird dieses auch im Tacho dann angezeigt aber verschwindet wieder.
Controller blinkt nicht, auch nicht nach dem betätigen des Griffs. Bremslicht ist aus, schaltet ein wenn man jeweils die Hebel zieht und halt wenn man licht anschaltet.
Controller blinkt nicht, auch nicht nach dem betätigen des Griffs. Bremslicht ist aus, schaltet ein wenn man jeweils die Hebel zieht und halt wenn man licht anschaltet.
Kreidler Amaze 50 | 4232km | 48V 40AH LFP
E-Max 90s | 20727km | 48v ~62AH LFP | Wartungsstau
Stanford STF A4 | 3746+2700km | 75,6V 60AH
https://www.youtube.com/c/pedator92 Diy | Reparatur | Solar | Motovlog
E-Max 90s | 20727km | 48v ~62AH LFP | Wartungsstau
Stanford STF A4 | 3746+2700km | 75,6V 60AH
https://www.youtube.com/c/pedator92 Diy | Reparatur | Solar | Motovlog
-
Peter51
- Beiträge: 6541
- Registriert: Sa 6. Aug 2011, 10:04
- Roller: E-Max 90s, E-Max 110s, E-Max 120s
- PLZ: 2
- Kontaktdaten:
Re: 90s die 204te
Schaltet man das Licht ein sollte nur das Rücklicht leuchten und nicht das Bremslicht. Die Fassung der 21W/5W Glühbirne hat übrigens +12V. Der gemeinsame Pol fürs Licht im E-Max hat 12VPedator92 hat geschrieben: So 29. Nov 2020, 11:36 Bremslicht ist aus, schaltet ein wenn man jeweils die Hebel zieht und halt wenn man licht anschaltet.
Der Seitenständerschalter ist ein Schliesser - Kontakt schließt beim Ausklappen.
E-Max 90s von 2012 - Vmax>46km/h - km-Stand >5150 - 16x Littokala 51,2V 105Ah = 5kWh. JK-B1A24S15P - Sevcon Gen4
E-Max 110s von 2010 - Vmax>50km/h - km-Stand >1.800 - 4x Littokala 72V 50Ah = 14,4kWh
E-Max 120s von 2015 - Vmax 80km/h - TÜV 03.2026 - 72V100Ah LFP-Akku - JK-B2A24S15P Balancer BT - MQ Controller BT
E-Max 110s von 2010 - Vmax>50km/h - km-Stand >1.800 - 4x Littokala 72V 50Ah = 14,4kWh
E-Max 120s von 2015 - Vmax 80km/h - TÜV 03.2026 - 72V100Ah LFP-Akku - JK-B2A24S15P Balancer BT - MQ Controller BT
- Pedator92
- Beiträge: 810
- Registriert: Mo 6. Jul 2020, 14:19
- Roller: E-max 90s | 65ah lifepo4
- PLZ: 266
- Kontaktdaten:
Re: 90s die 204te
Meinte ich ja
rücklicht Schaltet ein beim licht einschalten, Bremslicht halt beim Hebel ziehen 
Kreidler Amaze 50 | 4232km | 48V 40AH LFP
E-Max 90s | 20727km | 48v ~62AH LFP | Wartungsstau
Stanford STF A4 | 3746+2700km | 75,6V 60AH
https://www.youtube.com/c/pedator92 Diy | Reparatur | Solar | Motovlog
E-Max 90s | 20727km | 48v ~62AH LFP | Wartungsstau
Stanford STF A4 | 3746+2700km | 75,6V 60AH
https://www.youtube.com/c/pedator92 Diy | Reparatur | Solar | Motovlog
- Pedator92
- Beiträge: 810
- Registriert: Mo 6. Jul 2020, 14:19
- Roller: E-max 90s | 65ah lifepo4
- PLZ: 266
- Kontaktdaten:
Re: 90s die 204te
Ok wieder etwas Schlauer, der Austausch der 3 Bauteile hat nichts verändert. Er dreht sich gefühlt nur minimal weiter als vorher.
Aber auch da ist schon für Austausch gesorgt, in den nächsten Tagen bekomm ich MSU und Controller zugeschickt.
Da stellt sich mir die Frage, wo wird eigentlich er Kilometerstand gespeichert? im Display selber?
Aber auch da ist schon für Austausch gesorgt, in den nächsten Tagen bekomm ich MSU und Controller zugeschickt.
Da stellt sich mir die Frage, wo wird eigentlich er Kilometerstand gespeichert? im Display selber?
Kreidler Amaze 50 | 4232km | 48V 40AH LFP
E-Max 90s | 20727km | 48v ~62AH LFP | Wartungsstau
Stanford STF A4 | 3746+2700km | 75,6V 60AH
https://www.youtube.com/c/pedator92 Diy | Reparatur | Solar | Motovlog
E-Max 90s | 20727km | 48v ~62AH LFP | Wartungsstau
Stanford STF A4 | 3746+2700km | 75,6V 60AH
https://www.youtube.com/c/pedator92 Diy | Reparatur | Solar | Motovlog
-
Peter51
- Beiträge: 6541
- Registriert: Sa 6. Aug 2011, 10:04
- Roller: E-Max 90s, E-Max 110s, E-Max 120s
- PLZ: 2
- Kontaktdaten:
Re: 90s die 204te
Tageskilometer kann man zurücksetzen - Gesamtkilometer nicht. Das speed Signal (dupliziertes Hallsignal) kommt vom Controller und wird über die MSU geschleift. Mit dem speed Signal (Impulse) errechnet der Tacho die km.
E-Max 90s von 2012 - Vmax>46km/h - km-Stand >5150 - 16x Littokala 51,2V 105Ah = 5kWh. JK-B1A24S15P - Sevcon Gen4
E-Max 110s von 2010 - Vmax>50km/h - km-Stand >1.800 - 4x Littokala 72V 50Ah = 14,4kWh
E-Max 120s von 2015 - Vmax 80km/h - TÜV 03.2026 - 72V100Ah LFP-Akku - JK-B2A24S15P Balancer BT - MQ Controller BT
E-Max 110s von 2010 - Vmax>50km/h - km-Stand >1.800 - 4x Littokala 72V 50Ah = 14,4kWh
E-Max 120s von 2015 - Vmax 80km/h - TÜV 03.2026 - 72V100Ah LFP-Akku - JK-B2A24S15P Balancer BT - MQ Controller BT
- Pedator92
- Beiträge: 810
- Registriert: Mo 6. Jul 2020, 14:19
- Roller: E-max 90s | 65ah lifepo4
- PLZ: 266
- Kontaktdaten:
Re: 90s die 204te
Okay neuen Punkt gefunden. Je länger er "Eingeschaltet" ist desto mehr dreht sich auch das Hinterrad, also sonst ist der roller im durchschnitt ~ 10-15 Aktiv bis ich meistens teste ob es funktioniert. Eben hab ich ihn 1 Stunde so gelassen und das hinterrad hatte doch mehr als eine ganze Umdrehung geschafft.
@Peter51 weist du zufällig welcher Bereich für die Softladung zuständig ist?
@Peter51 weist du zufällig welcher Bereich für die Softladung zuständig ist?
Kreidler Amaze 50 | 4232km | 48V 40AH LFP
E-Max 90s | 20727km | 48v ~62AH LFP | Wartungsstau
Stanford STF A4 | 3746+2700km | 75,6V 60AH
https://www.youtube.com/c/pedator92 Diy | Reparatur | Solar | Motovlog
E-Max 90s | 20727km | 48v ~62AH LFP | Wartungsstau
Stanford STF A4 | 3746+2700km | 75,6V 60AH
https://www.youtube.com/c/pedator92 Diy | Reparatur | Solar | Motovlog
Wer ist online?
Mitglieder in diesem Forum: 0 Mitglieder und 36 Gäste